Project: Customer Onboarding and Cross-Selling
Goals: Improve training, cross-selling (increase share-of-wallet), and the onboarding experience for new customers.
Metrics: 27 touch points (over 1 year), 33% boost in new customer acquisition, and 11% in share-of-wallet improvement.
Goals: Improve training, cross-selling (increase share-of-wallet), and the onboarding experience for new customers.
Metrics: 27 touch points (over 1 year), 33% boost in new customer acquisition, and 11% in share-of-wallet improvement.
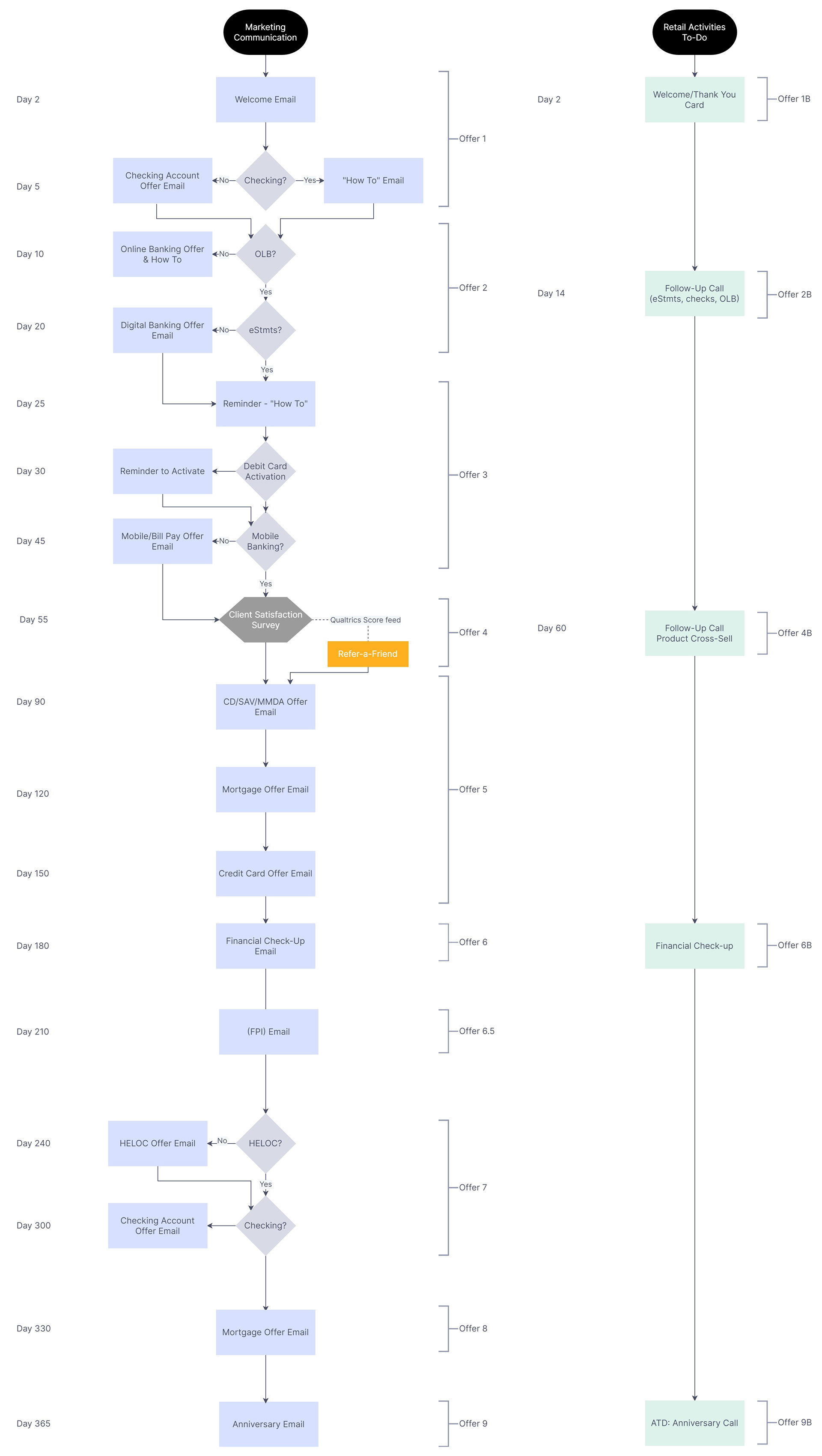
The campaign runs for a year and is triggered upon the creation of a new customer (entity in CRM). In addition to the increased customer touchpoints, the program assigns CRM activities to retail associates at specific milestones, adding accountability, measurability, and efficiency to the process.
Pictured below is the presentation used for launch and training.














Picture below is all email content displayed in sequence.

Day 2 - Welcome

Day 5 - Checking=Yes

Day 5 & 300 - Checking=No

Day 10 - Online Banking=No

Day 20 - eStatements=No

Day 25 - OLB=No

Day 30 - Debit Crd Act=No

Day 45 - Mobile Banking=No

Day 55 - CSAT & Refer a Friend

Day 90 - Savings Offer

Day 120 & 330 - Mortgage Offer

Day 150 - Credit Card Offer

Day 180 - Financial Check-up

Day 240 - Consumer Loan Offer

Day 365 - Anniversary
Integrating Qualtrics (CXM), we solicit feedback on the customer's experience.

Basic NPS Data

CSat

Determine Services

Skip Logic for Ratings

Open Ended Feedback

Demographics Data
A project of this magnitude requires organization and a project management process. Pictured below are the 3 primary tools used for agile development.

Campaign Flow Map

Agile action plan
